Warning:
JavaScript is turned OFF. None of the links on this page will work until it is reactivated.
If you need help turning JavaScript On, click here.
The Concept Map you are trying to access has information related to:
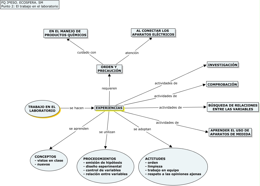
trabajo laboratorio, EXPERIENCIAS se aprenden CONCEPTOS - vistos en clase - nuevos, EXPERIENCIAS requieren ORDEN Y PRECAUCIÓN, EXPERIENCIAS actividades de BÚSQUEDA DE RELACIONES ENTRE LAS VARIABLES, EXPERIENCIAS actividades de INVESTIGACIÓN, EXPERIENCIAS se adoptan ACTITUDES - orden - limpieza - trabajo en equipo - respeto a las opiniones ajenas, EXPERIENCIAS se utilizan PROCEDIMIENTOS - emisión de hipótesis - diseño esperimental - control de variables - relación entre variables, EXPERIENCIAS actividades de APRENDER EL USO DE APARATOS DE MEDIDA, ORDEN Y PRECAUCIÓN atención AL CONECTAR LOS APARATOS ELÉCTRICOS, TRABAJO EN EL LABORATORIO se hacen EXPERIENCIAS, ORDEN Y PRECAUCIÓN cuidado con EN EL MANEJO DE PRODUCTOS QUÍMICOS